Seoul Social City Software
Made in Dongdaemun

— Digital Fashion and Rapid Manufacturing —


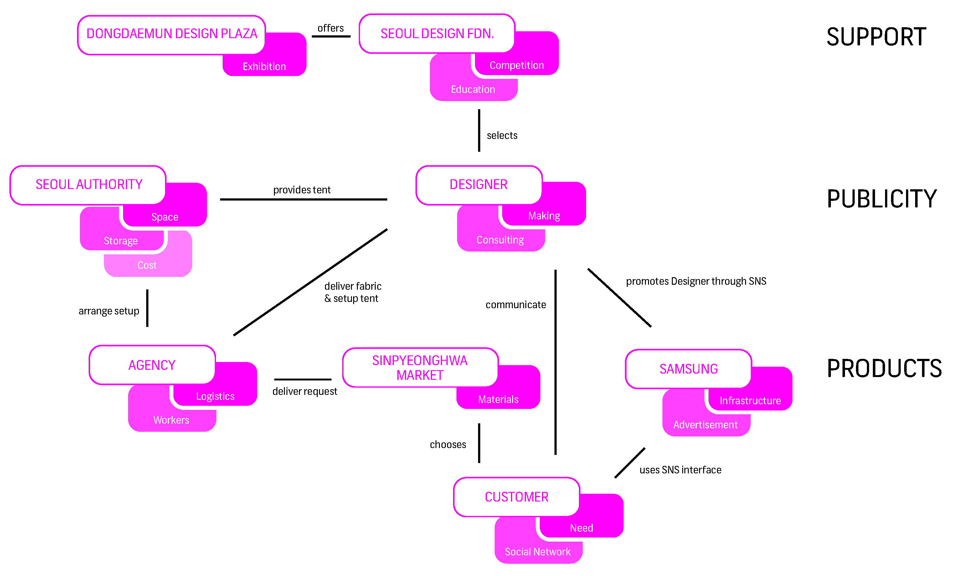
> As part of ‘Made in Dongdaemun’ campaign, this project helps showcase up and coming Korean designers in Dongdaemun Market and enables the application of rapid fashion manufacturing on-the-go. The pop-up structure (Designer’ Kitchen) and its integrated user interface connects the locals and foreigners with Korean fashion through the process of Dongdaemun Market where they receive consultation, take part in the decision-making, and experience the manufacturing of their co-designed fashion.

Shared views of the designer and the industry partner helped with envisioning the future based on mutual insights of the world and key understanding of the subject matter.
> Using the Inductive & Intuitive model, a design campaign originated from this research entitle Seoul Social Software, which proposes an urban system for connecting the locals and foreigners with Korean fashion through the process of Dongdaemun Market.
Key words: Social software;
Urban system;
Rapid fashion



Cultural Reference.








Organisation + [Credits]
Seoul Design Foundation, [Idrees Rasouli]
Role + [Team Size]
Co-Investigator, [6]
Date + [Duration of Involvement]
2012, [3 weeks]
Client + [Project Location]
British Council, [Seoul, South Korea]
Status + [Project Type]
Proposal, [New Product Innovation]
Brief + [Challenge]
Re-thinking Fast Fashion, [Disruptive Market Innovation]
Collaborators [Research & Design]
Co-Investigator, Sebastiaan Wolzak, Roshan Sirohia